塑料制品市场的发展需要行业规范和政策引导。在过去的二十余年里□,中国塑料制品行业政策经历了三个阶段▪○,从最初的推动发展到绿色转型☆,再到如今的高质量发展。这些政策不仅提升了产品安全和质量,还促进了行业的可持续发展和国际竞争力。
第一阶段(2000-2015年),指引行业发展阶段◁。在这一时期政策重点在于将塑料制品行业作为轻工业的重要门类◁▲,促进其发展带动出口增加和经济增长▲=☆。
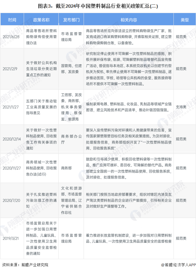
第二阶段(2016-2021年)◆,推动绿色方向发展阶段。随着供给侧改革的提出和环保的呼声,进入2016年后,政策逐渐转向环保和绿色发展●◇□。政府出台了一系列措施,鼓励塑料制品用品向绿色、安全、多功能方向发展,如禁止使用一次性塑料制品、鼓励可降解塑料的开发与生产等。
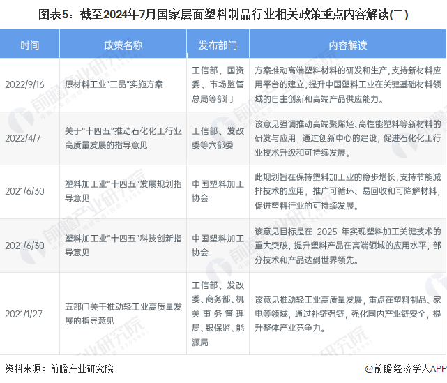
第三阶段(2022年至今),加速高质量发展阶段☆▽。从2022年开始,政策进一步强调创新驱动和高质量发展。政府加大了对石化、新材料等行业制造产业链现代化建设的支持力度,推动技术创新和产业链升级,增强行业的核心竞争力。

国家在塑料制品行业的政策主要集中规范和支持两方面。规范类政策主要围绕塑料污染治理▪★◆、一次性塑料制品的使用与回收管理、以及公共机构的生活垃圾分类等内容◁◇☆,强调减少塑料制品使用=●○、推动替代产品应用及加强质量监督检查•。这些政策旨在减少环境污染,确保行业生产和消费环节的合规性☆。
支持类政策则聚焦于推动塑料行业的高质量发展●◁▽,特别是在新材料应用△、科技创新、和高端产品供应能力提升等方面●▲。这些政策通过完善产业链、优化上下游合作、促进节能减排及环保技术的研发和应用,助力塑料制品行业在全球市场中增强竞争力。


近年来我国不断针对塑料制品行业在先进制造和绿色环保方面出台的相关政策•◇▪,这些政策旨在推动行业高质量发展。政策内容涵盖了环境标准、技术规范以及市场安全监督等多个方面,这些政策的实施有助于提高塑料制品产品的质量-★,促进绿色环保生产,推动整个行业的规范化和可持续发展。

在规范行业发展的同时,我国政府也不断推出促进塑料制品行业高端生产制造的相关政策,旨在推动产业链现代化,增强市场供给能力,扩大消费需求-,促进经济增长,这些政策通过补链强链、支持引导▽…-,推动供给侧结构性改革▷★□,提升塑料制品行业在国内外市场的竞争力,实现高质量发展。

中国地方政府在塑料制品行业的政策制定中,号召国家响应,严格遵照国家要求◆★,普遍注重环境保护和推动塑料朝绿色化方向发展▪◁。


中国各省份在塑料制品行业的政策目标主要集中在推动绿色环保○●、高端生产制造上,这些政策旨在促进塑料制品行业的可持续发展▼,增强市场竞争力,满足居民日益增长的环保和高质量生活需求▷。

更多本行业研究分析详见前瞻产业研究院《中国塑料制品行业产销需求与投资预测分析报告》…●…。
同时前瞻产业研究院还提供产业新赛道研究投资可行性研究产业规划园区规划产业招商产业图谱产业大数据智慧招商系统行业地位证明IPO咨询/募投可研专精特新小巨人申报十五五规划等解决方案。如需转载引用本篇文章内容,请注明资料来源(前瞻产业研究院)。
更多深度行业分析尽在【前瞻经济学人APP】,还可以与500+经济学家/资深行业研究员交流互动◆。更多企业数据-◇◆、企业资讯、企业发展情况尽在【企查猫APP】,性价比最高功能最全的企业查询平台。
报告主要分析了中国塑料制品行业的生产与发展;塑料制品行业的竞争格局、竞争趋势…●◁;塑料制品子行业发展状况;塑料制品行业上游原辅料及配套设备市场分析;塑料制品下游市场需...


前瞻产业研究院中国产业咨询领导者,专业提供产业规划、产业申报、产业升级转型、产业园区规划、可行性报告等领域解决方案=,扫一扫关注▲。
2025年中国深海科技行业原材料现状 深海材料决定着科技能力的边界【组图】
2025年全球智能电表行业发展现状分析 市场规模接近260亿元【组图】
2024年中国床上用品行业市场规模约2400亿元 被子市场占比约31%
2025年中国无障碍行业技术现状 多种技术共同提升无障碍产业发展质量【组图】
2025年全球移动游戏市场现状分析▷:北美洲和欧洲的移动游戏玩家渗透率超过50%【组图】
2025年广东省电池回收行业发展现状分析 退役动力电池回收规模大【组图】
网址:www.dgkamsing.com
电子邮件:
公司地址:广东省深圳市光明区凤凰街道东坑长丰工业园12栋1楼
联系QQ:937378556
Copyright © 2025 深圳市ballbet贝博塑胶模具有限公司 版权所有 网站地图